
A random variable describes a data-generating process, and probability gauges how likely an event associated with a random variable can happen.
Examples of random variables:
A Bernoulli random variable describes a data-generating process that assumes one of two feasible values or cases. For example, it can be used to describe
head or tail when it is flipped oncepositive or negativerain or not rain in 5 hoursOther examples of Bernoulli random variables:
tail and face with equal probability. Then \(\Pr(X=\text{Tail})=0.5\).positive or or negative. We may have \(\Pr(X=\text{positive})=0.1\).Definition:
A Bernoulli random variable \(X\) takes value \(0\) or \(1\) (and is a discrete random variable), such that \[\Pr(X=0)=p \text{ for some } p\in [0,1],\] where \(\Pr\) denotes “probability”. Equivalently, \[\Pr(X=1)= 1 - p.\]
Bernoulli random variables
A uniform random variable describes a data-generating process that assumes each feasible value or setting equally likely. For example, it can be used to describe
If all digits from \(0,\ldots,9\) are equally likely to be picked and we let \(X\) be the chosen digit in one pick, then \[\Pr(X=i) = 0.1\] for each \(i \in \left\{0,\ldots,9\right\}\).
Let \(X\) be the position of a point dropped randomly onto the unit interval \([0,1]\). Then \[\Pr(x_0 \le X \le x_1) = x_1 - x_0\] for all \(0 \le x_0 \le x_1 \le 1\).
Definition:
A discrete uniform random variable that takes one of \(n\) values or settings assumes each value or setting with probability \(1/n\).
A continuous uniform random variable \(X\) has a constant density function \(f(x) \equiv c\) with \(c>0\) such that \[\Pr(x_0 \le X \le x_1) = \int_{x_0}^{x_1} f(x)dx= c (x_1 - x_0)\] for all feasible \(x_0\) and \(x_1\) with \(x_0 \le x_1\).
A Normal (i.e. Gaussian) random variable can be used to approximately describe
Other examples of Normal random variables:
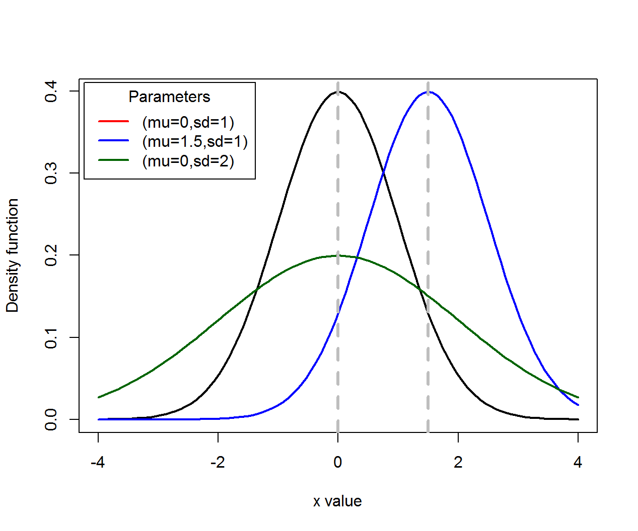
A Normal random variable \(X\) can take any real value, is a continuous random variable, and has density function \[f(x)=\frac{1}{\sqrt{2 \pi} \sigma} \exp{\left[-\frac{(x-\mu)^2}{2 \sigma^2}\right]},\] where \(\mu\) is the “mean” parameter and \(\sigma\) the “standard deviation” parameter.
Density functions (\(\mu\) for location, \(\sigma\) for scale):

A Normal random variable \(X\) with density \(f(x)\) takes values in an interval \(I_0=(x_1,x_2)\) that contains a specific value \(x_0\) and has small length \(\delta\) according to the probability rule
\[\Pr(X \in I_0) = \int_{x_1}^{x_2} f(x)dx \approx f(x_0) \times \delta.\] However, the probability that \(X\) takes any specific value is \(0\).
Probability rule, where \(\mu=0\), \(\sigma=1\), \(x_0 = 0.6\), \(I_0=(0.5,0.7)\) and \(f(x_0) \approx 0.333\):

If \(X\) is a Normal random variable, then \(aX+b\) is also a Normal random variable for any constants \(a \ne 0\) and \(b\)
If \(X\) is a Normal random vector and \(A\) is a matrix (such that \(Ax\) is defined and not \(0\)), then \(Ax\) is also a Normal random vector
The standard Normal random variable arises as the limiting distribution of the sum of a large number of weakly interacting random variables after the sum is suitably standardized. Namely, it approximately describes the probabilistic behavior of these standardized sums when there are many such random variables. This is the essence of the central limit theorem.
However, in reality no data-generating process exactly follows a Normal distribution.
“Expectation” measures the central location or tendency of a random variable, and “variance” measures the variability of a random variable with respect to its expectation.
For many random variables, their expectations are values that these random variables approximately mostly likely assume.
There are random variables whose expectations or variances are infinite, i.e., they do not have finite central locations or finite variability; e.g., the one-sided Cauchy random variable has infinite expectation and infinite variance.
Illustration by Normal random variables:

For a discrete random variable \(X\) that takes values \(a_1,a_2,\ldots\) with probability mass function \(f\) such that \(f(a_k)=p_k\),
For continuous random variable \(X\) that takes value in the set \(\mathbb{R}\) of real numbers and has density function \(f\),
The “standard deviation” of a random variable \(X\), denoted often by \(\sigma\) or \(\sigma_{X}\), is defined as \(\sigma = \sqrt{Var(X)}\), where \(Var(X)\) is the variance of \(X\).
Namely, the standard deviation of \(X\) is the square root of the variance of \(X\).
Notes:
Let \(X\) be a Bernoulli random variable that takes value \(0\) or \(1\), such that \(\Pr(X=0)=p\). Compute its expectation and variance.
(Computation continued…)
Let \(X\) be a uniform random variable on the closed interval \([0,1]\) that has density \(f(x) \equiv 1\). Compute its expectation and variance.
(Computation continued…)
For any constants \(a,b\) and \(c\) and two random variables \(X\) and \(Y\), the following are true:
Caution: \[Var(X+Y) \ne Var(X) + Var(Y)\] unless \(X\) and \(Y\) are uncorrelated; see definition of “uncorrelated” later on.
“covariance” measures how linearly related two random variables are, and its standardized version is “correlation”.
For two random variables \(X\) and \(Y\),
Note: Correlation is covariance standardized by standard deviations. So, \(Cov(X,Y)=0\) if and only if \(Cor(X,Y)=0\).
For two random variables \(X\) and \(Y\), \(Cor(X,Y)\) is always between \(-1\) and \(1\).
When \(Cor(X,Y)=0\), \(X\) and \(Y\) are called “uncorrelated”. In this case, using a linear function of \(X\) to predict \(Y\) (or vice versa) will not work well.
\(Cor(X,Y)=1\) (or \(-1\)) if and only if with probability \(1\) there are constants \(a>0\) (or \(a<0\)) and \(b\) such that \(Y=aX+b\). This assertion explains partially why covariance and correlation measure linear dependence.
Nonzero correlation can suggest a trend:

The concept of “independence” is fundamental to probabilistic reasoning, statistical learning, and data analytics.
Intuitively speaking, two random variables \(X\) and \(Y\) are independent
The following random variables \(X\) and \(Y\) can be regarded as being independent:
The following random variables \(X\) and \(Y\) usually are NOT regarded as being independent:
Formal definition:
Two random variables \(X\) and \(Y\) are independent if, for any event \(A\) for \(X\) and event \(B\) for \(Y\), \[ \begin{aligned} \Pr(\text{event A for} X \text{ and } \text{event B for } Y \text{ both occur})\\ = \Pr(\text{event A for }X \text{ occurs}) \times \\ \Pr(\text{event B for } Y \text{ occurs}), \end{aligned} \] i.e., \[\Pr(X \in A, Y \in B) = \Pr(X \in A) \times \Pr(Y \in B).\]
If \(X\) and \(Y\) are NOT independent, they are called dependent.
Consider 2 independent Bernoulli variables \(X, Y \in \{0,1\}\) such that \[\Pr(X=0)=0.5 \text{ and } \Pr(Y=0)=0.6.\] Compute \(\Pr(X=0,Y=0)\).
Consider 2 independent standard Normal variables \(X\) and \(Y\). Compute \(\Pr( -0.5 \le X \le 0.5, 0 \le Y \le 1)\), given that \(\Pr(-0.5 \le X \le 0.5) = 0.383\) and \(\Pr(0 \le Y \le 1) = 0.341\).
The following are true:
If \(X\) and \(Y\) are independent, then they are uncorrelated.
Even if \(X\) and \(Y\) are uncorrelated, they can still be dependent.
For example, let \(X\) be the standard Normal random variable and set \(Y=X^2\). Then \(Cov(X,Y)=0\), i.e., \(X\) and \(Y\) are uncorrelated. But clearly \(X\) and \(Y\) are dependent (why?).
“Conditional probability” measures how likely an event for a random variable occurs, given that an event for another random variable has (or would have) occurred.
This concept is closely connected to “independence” as we will see later.
Example 1:
In this example, we can use \(Y\) to denote if a picked number is even or not, and \(X\) if a picked number is square number or not.
Example 2:
A car factory has 2 product lines, “PL1” and “PL2”, and manufacture materials are equally likely and randomly assigned to a product line to produce a car. Further, each product line has its own probability to produce a defective car. Given that a produced car is defective, the probability that it was produced by product line PL1 is a conditional probability.
In this example, we can use \(X\) to denote the product line that has produced the car, and \(Y\) if a car is defective.
Let \(X\) and \(Y\) be two random variables, and \(A\) and \(B\) two events for \(X\) and \(Y\) respectively.
If \(\Pr(Y \in B) \ne 0\), then the conditional probability of \(A\) occurs for \(X\) given that \(B\) for \(Y\) has (or would have) occurred,
is often denoted by \(\Pr(A|B)\) when there is no confusion on what the random variable are, or by \(\Pr(X \in A| Y \in B)\) (to explicitly show the random variables, and
is defined as \[ \Pr(X \in A| Y \in B) = \frac{\Pr(X \in A, Y \in B)}{\Pr(Y \in B)}. \]
When \(\Pr(Y \in B) = 0\), the conditional probability \(\Pr(X \in A| Y \in B)\) is undefined. Namely, it is insensible to talk about if an event for a random variable occurs, given an impossible event for another random variable.
For any events \(A\) and \(B\) for \(X\) and \(Y\) respectively, holds the identity \(\Pr(X \in A, Y \in B) = \Pr(X \in A| Y \in B) \Pr(Y \in B)\).
\(X\) and \(Y\) are independent if and only if, for any events \(A\) and \(B\) for \(X\) and \(Y\) respectively, \(\Pr(X \in A|Y \in B)=\Pr(X \in A)\).
Example 1: Pick a number from 10 numbers 1, …, 10, where each number is equally likely to be picked. Given that an even number has been picked, what is the probability that it is a square number?
We can use \(Y\) to denote if a picked number is even (“1”) or not (“0”), and \(X\) if a picked number is square number (“1”) or not (“0”).
Since \(4\) is the only even, square number in this setting, we have \[ \Pr(X=1|Y=1)=\frac{\Pr(X=1,Y=1)}{\Pr(Y=1)} = \frac{1/10}{5/10}=\frac{1}{5} \]
Example 2: A car factory has 2 product lines, “PL1” and “PL2”, and manufacture materials are equally likely and randomly assigned to a product line to produce a car. Further, PL1 has probability \(0.005\) to produce a defective car, and overall defective product rate is \(0.008\). Given that a produced car is defective, what is the probability that the car was produced by PL1?
Let \(X\) denote the product line to which building materials are randomly assigned, and \(Y\) if a car is defective (“1”) or not (“0”).
Example 2 (continued):
Recall from Example 2 the following computation: \[ \begin{aligned} \Pr(X=\text{PL1}|Y=1) &= \frac{\Pr(Y=1, X=\text{PL1})}{\Pr(Y=1)}\\ & = \frac{\Pr(Y=1|X=\text{PL1})\Pr(X=\text{PL1})}{\Pr(Y=1)} \end{aligned} \] where we have used \[\Pr(Y=1, X=\text{PL1}) =\Pr(Y=1|X=\text{PL1}) \Pr(X=\text{PL1}).\]
The above is the Bayes rule, i.e., \[ \Pr(X \in A| Y \in B) = \frac{\Pr(Y \in B|X \in A) \Pr(X \in A)}{\Pr(Y \in B)}. \]
The rest of the slides contain information that might be helpful to a few students, but they are not required course materials.
A Poisson random variable is often used to describe the number of occurrences of an event, and can take as its value each non-negative integer. For example, it can (approximately) describe
Definition:
A Poisson random variable with rate \(\lambda >0\) has probability mass function (PMF) \(f\) such that \[\Pr(X = k) = f(k) \quad \text{ and } \quad f(k)= \frac{\lambda^k e^{-\lambda}}{k!}\] for \(k=0,1,2,\ldots\)
Probability mass function (PMF):

Illustration by Poisson random variables:

For any constants \(a,b\) and \(c\) and two random variables \(X\) and \(Y\), the following are true:
Consider a standard Normal random variable \(X\) and set \(Y=X^2\). Then
Namely, \(X\) and \(Y\) are uncorrelated. But clearly \(X\) and \(Y\) are dependent (why?).
Note: there are many other examples of uncorrelated but dependent \(X\) and \(Y\).
Example 3:
In this example, we can use \(X\) to denote the route the climber has chosen, and \(Y\) if he has reached the summit.
> sessionInfo()
R version 3.5.0 (2018-04-23)
Platform: x86_64-w64-mingw32/x64 (64-bit)
Running under: Windows 7 x64 (build 7601) Service Pack 1
Matrix products: default
locale:
[1] LC_COLLATE=English_United States.1252
[2] LC_CTYPE=English_United States.1252
[3] LC_MONETARY=English_United States.1252
[4] LC_NUMERIC=C
[5] LC_TIME=English_United States.1252
attached base packages:
[1] stats graphics grDevices utils datasets methods
[7] base
other attached packages:
[1] knitr_1.21
loaded via a namespace (and not attached):
[1] compiler_3.5.0 magrittr_1.5 tools_3.5.0
[4] htmltools_0.3.6 revealjs_0.9 yaml_2.2.0
[7] Rcpp_1.0.0 stringi_1.2.4 rmarkdown_1.11
[10] stringr_1.3.1 xfun_0.4 digest_0.6.18
[13] evaluate_0.12