
R commands and libraries needed:
mvtnorm and command rmvnorm{mvtnorm} to generate multivariate Gaussian (i.e., normal) observationsMASS and command kde2d{MASS} for 2D density estimationpersp to visualize 2D density functionggplot2 and command stat_density_2d{ggplot2} for contours of 2D densityplot3D and command persp3D{plot3D} for 3D plotsrmvnormrmvnorm{mvtnorm} is a random number generator for the multivariate normal distribution with mean vector mean and covariance matrix sigma. Its basic syntax is
rmvnorm(n, mean = rep(0, nrow(sigma)),
sigma = diag(length(mean)))
n: number of observations.mean: mean vector; default is rep(0, nrow(sigma)).sigma: covariance matrix; default is diag(length(mean)).kde2d{MASS}kde2d{MASS} implements two-dimensional kernel density estimation with an axis-aligned bivariate normal kernel, evaluated on a square grid. Its basic syntax is
kde2d(x, y, h, n = 25, lims = c(range(x), range(y)))
x and y: x- and y-coordinate of data, respectively.h: vector of bandwidths for x and y directions. It defaults to normal reference bandwidth. A scalar value will be taken to apply to both directions.n: number of grid points in each direction. It can be scalar or a length-2 integer vector c(n[1],n[2]).kde2d{MASS}Basic syntax:
kde2d(x, y, h, n = 25, lims = c(range(x), range(y)))
lims: limits of the rectangle covered by the grid as c(xl, xu, yl, yu)kde2d{MASS} returns a list of three components:
x and y: x and y coordinates of the grid points, as vectors of length n.z: an n[1] by n[2] matrix of the estimated density; z’s rows correspond to the value of x, and z’s columns to the value of y.persppersp{graphics} draws perspective plots of a surface over the x-y plane. persp is a generic function. Its basic syntax is
persp(z, xlab = NULL, ylab = NULL, zlab = NULL,
main = NULL, sub = NULL,
theta = 0, phi = 15, r = sqrt(3), d = 1,
col = "white",ticktype = "simple")
z: a matrix containing the values to be plotted.xlab, ylab, zlab: titles for the axes. These must be character strings; expressions are not accepted.main, sub: main, sub title, as for axes title.perspBasic syntax:
persp(z, xlab = NULL, ylab = NULL, zlab = NULL,
main = NULL, sub = NULL,
theta = 0, phi = 15, r = sqrt(3), d = 1,
col = "white",ticktype = "simple")
theta, phi: angles defining the viewing direction. theta gives the azimuthal direction, and phi the colatitude.r: distance of the eyepoint from the centre of the plotting box.d: a value which can be used to vary the strength of the perspective transformation. Values of d greater than 1 will lessen the perspective effect, and values less 1 will exaggerate it.perspBasic syntax:
persp(z, xlab = NULL, ylab = NULL, zlab = NULL,
main = NULL, sub = NULL,
theta = 0, phi = 15, r = sqrt(3), d = 1,
col = "white",ticktype = "simple")
col: the color(s) of the surface facets. Transparent colours are ignored. This is recycled to the (nx-1)(ny-1) facets.ticktype: a character; its value “simple” draws just an arrow parallel to the axis to indicate direction of increase, whereas its value “detailed” draws normal ticks as per 2D plots.stat_density_2d{ggplot2}stat_density_2d{ggplot2} draws probability contours for a 2D density. Its basic syntax is
library(ggplot2)
ggplot(data, aes(x,y))+stat_density_2d(aes(fill = ..level..),
geom="polygon", colour="white")
data, x, y: data is a “data.frame” or matrix that contains x, y coordinate valueslevel: heights of contours, i.e., values of a densitystat_density_2d(aes(fill = ..level..): fill in plot with color gradient based on levelgeom: curve type to be used to draw contourscolour: color of contourspersp3D{plot3D}persp3D{plot3D} extends R’s persp function. Its basic syntax is
persp3D (x = seq(0, 1, length.out = nrow(z)),
y = seq(0, 1, length.out = ncol(z)), z,
contour=FALSE, phi = 40, theta = 40)
z: matrix (2-D) containing the values to be plotted as a persp plot.x, y: vectors or matrices with x and y values. If they are vectors, then x should be of length equal to nrow(z) and y should be of length equal to ncol(z). If they are matrices, x and y should have the same dimension as z.persp3D{plot3D}Basic syntax:
persp3D (x = seq(0, 1, length.out = nrow(z)),
y = seq(0, 1, length.out = ncol(z)), z,
contour=FALSE, phi = 40, theta = 40)
theta, phi: angles defining the viewing direction. theta gives the azimuthal direction, and phi the colatitude, as in persp.contour: logical; if it takes value TRUE, a contour will be plotted at the bottom.Note: plot3D also has command hist3D
Gaussian mixture for \(K=3\) classes and \(p=2\) features with
Class 1, 2 and 3 mixing proportions: \(\pi_1=0.4\), \(\pi_2=0.3\), \(\pi_3=0.3\)
Class 1, 2 and 3 components: \[f_1(x)\sim \text{Gaussian}(\mu_1=(0,0)^T,\Sigma_1=\mathbf{I}),\] \[f_2(x)\sim \text{Gaussian}\left(\mu_2=(-1,-1)^T,\Sigma_2=\left(\begin{array}{cc} 1 & 0.7\\ 0.7 & 1 \end{array}\right)\right)\] and \[f_3(x)\sim \text{Gaussian}\left(\mu_3=(1,1)^T,\Sigma_3=0.25\mathbf{I}\right)\]
marginal: \(f(x)= \sum_{k=1}^3 \pi_k f_k(x)\) (not Gaussian)
Randomly generate \(n=10^5\) observations:
> set.seed(2)
> n=100000; cpb=c(0.4,0.3,0.3)
> clbs = sample(1:3,n,replace = T, prob=cpb)
> n1=length(clbs[clbs==1]); n2=length(clbs[clbs==2]);
> n3=length(clbs[clbs==3])
> library(mvtnorm)
> x1=rmvnorm(n1, mean=c(0,0), sigma=diag(2));
> Sg2= matrix(c(1,0.7,0.7,1),nrow=2);
> x2=rmvnorm(n2, mean=c(-1,-1), sigma=Sg2);
> x3=rmvnorm(n3, mean=c(1,1), sigma=0.25*diag(2))
cpb: vector of mixing proportionsclbs= sample(1:3,n, replace=T, prob=cpb): class labels for observations in each classx1, x2, x3: matrices whose rows are observations from Class 1, 2, 3, respectivelyCreate data.frame for observations:
> proportion = c(rep(cpb[1],n1),rep(cpb[2],n2),rep(cpb[3],n3))
> component=c(rep(1,n1),rep(2,n2),rep(3,n3))
> observation = rbind(x1,x2,x3)
> colnames(observation)=c("X1","X2")
> df1=data.frame(cbind(observation,proportion,component))
> cpStg=c(expression(f[1]),expression(f[2]),expression(f[3]))
> df1$component = factor(df1$component,labels=cpStg)
> df1[1,]
X1 X2 proportion component
1 0.5158212 -0.1061886 0.4 f[1]
cpStg: vector of math expressions \(f_1,f_2,f_3\)X1, X2: feature variables> library(MASS)
> # extract obs. from each class
> df1a=df1[df1$component=="f[1]",]
> df1b=df1[df1$component=="f[2]",]
> df1c=df1[df1$component=="f[3]",]
> # 2D density estimate
> fde1 = with(df1a, MASS::kde2d(X1, X2, n = 50),
+ lims=c(min(df1a$X1),max(df1a$X1),min(df1a$X2),max(df1a$X2)))
> fde2 = with(df1b, MASS::kde2d(X1, X2, n = 50),
+ lims=c(min(df1b$X1),max(df1b$X1),min(df1b$X2),max(df1b$X2)))
> fde3 = with(df1c, MASS::kde2d(X1, X2, n = 50),
+ lims=c(min(df1c$X1),max(df1c$X1),min(df1c$X2),max(df1c$X2)))
fde1, fde2, fde3: estimated 2D density for component \(f_1,f_2,f_3\), respectivelyz component of fde1, fde2, fde3, respectively> # Color palette (100 colors)
> col.pal = colorRampPalette(c("yellow", "red"))
> colors = col.pal(100)
> # centers of surface facets
> nrz = ncz = 50
> z1.facet.center = (fde1$z[-1, -1] + fde1$z[-1, -ncz] +
+ fde1$z[-nrz, -1] + fde1$z[-nrz, -ncz])/4
> # Range of colors
> z1.facet.range = cut(z1.facet.center, 100)
> # do the same for f2
> z2.facet.center = (fde2$z[-1, -1] + fde2$z[-1, -ncz] +
+ fde2$z[-nrz, -1] + fde2$z[-nrz, -ncz])/4
> z2.facet.range = cut(z2.facet.center, 100)
> # do the same for f3
> z3.facet.center = (fde3$z[-1, -1] + fde3$z[-1, -ncz] +
+ fde3$z[-nrz, -1] + fde3$z[-nrz, -ncz])/4
> z3.facet.range = cut(z3.facet.center, 100)
*.facet.center: centers of surface facets for 2D density plot*.facet.range: range of colors> par(mfrow=c(2,2),mar = c(.6,0.5,.8,.5),oma=c(.3,.3,.3,.3))
> persp(fde1,phi=30,theta=20,d=5,xlab="X1",ylab="X2",
+ zlab="density",main=expression(f[1]),r = sqrt(.5),
+ ticktype="detailed",col=colors[z1.facet.range])
> persp(fde2,phi=30,theta=20,d=5,xlab="X1",ylab="X2",
+ zlab="density",main=expression(f[2]),r = sqrt(0.5),
+ ticktype="detailed",col=colors[z2.facet.range])
> persp(fde3,phi=30,theta=20,d=5,xlab="X1",ylab="X2",
+ zlab="density",main=expression(f[2]),r = sqrt(0.5),
+ ticktype="detailed",col=colors[z2.facet.range])
par(mfrow=...,mar=...,oma=...): set layout via mfrow, figure margins via mar, and outer margins omamar = c(bottom, left, top, right) and oma = c(bottom, left, top, right)mfrow: vector c(nr, nc). Subsequent figures will be drawn in an nr-by-nc array on the device by rows
> library(ggplot2)
> ggplot(df1, aes(X1, X2))+theme_bw()+
+ facet_grid(~component,labeller = label_parsed)+
+ stat_density_2d(aes(fill = ..level..),
+ geom = "polygon", colour="white")+
+ theme(legend.position="top", legend.direction="horizontal")
labeller = label_parsed: show strip text (that in this example is designated by component as f[1], etc) as math expression (\(f_1\), etc)
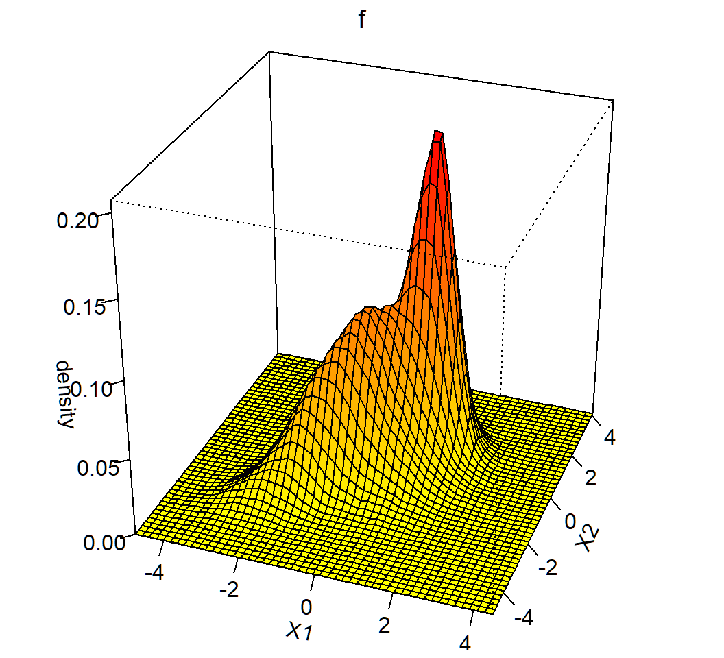
> library(MASS)
> fde <- with(df1, MASS::kde2d(X1, X2, n = 50),
+ lims = c(min(df1$X1),max(df1$X1),min(df1$X2),max(df1$X2)))
> # create coloring scheme
> col.pal <- colorRampPalette(c("yellow", "red"))
> colors <- col.pal(100)
> nrz = ncz = 50
> z.facet.center <- (fde$z[-1, -1] + fde$z[-1, -ncz] +
+ fde$z[-nrz, -1] + fde$z[-nrz, -ncz])/4
> z.facet.range <- cut(z.facet.center, 100)
> # create perspective plot
> par(mfrow=c(1,1),mar = c(.5,.5,.8,.5),oma=c(.3,.0,.3,.0))
> persp(fde, phi = 30, theta = 20, d = 5,xlab = "X1",
+ ylab = "X2",zlab="density",main=expression(f),
+ r=sqrt(.5),ticktype="detailed",col=colors[z.facet.range])

> library(ggplot2)
> ggplot(df1, aes(X1, X2))+theme_bw()+
+ stat_density_2d(aes(fill = ..level..),
+ geom = "polygon", colour="white")

Function \[ z = f(x,y) = 10 \times \frac{\sin \left(\sqrt{x^2+y^2}\right)}{\sqrt{x^2+y^2}} \] on \[ D = \{(x,y): -10 \le x \le 10, -10 \le y \le10\} \]
Note: \[f(0,0):=\lim_{x \to 0,y \to 0}f(x,y)=10\] since \(\lim_{t \to 0} (\sin t)/t=1\)
> library(plot3D)
> # range of values for x and y
> # range is discretized
> y <- x <- seq(-10, 10, length=60)
> # create function f(x,y)
> f <- function(x,y) { r <- sqrt(x^2+y^2); 10 * sin(r)/r }
> # evaluate f on grid x \otimes y
> z <- outer(x, y, f)
> # create plot
> persp3D(x, y, z, theta = 30, phi = 30)
outer is a very useful command; its basic syntax is outer(X, Y, FUN = "*", ...)z[i,j]\(= f(\tilde{x}_i,\tilde{y}_j)\) for \((\tilde{x}_i,\tilde{y}_j)\) in the 60-by-60 grid
R commands and libraries needed:
MASS, command lda{MASS} for LDA, and command qda{MASS} for QDApredict{MASS} to classify observations using results from lda or qdaROCR to create ROC curvelda{MASS}lda{MASS} implements linear discriminant analysis. Its basic syntax is
lda(formula, data, ..., subset, na.action)
formula: of the form groups ~ x1 + x2 + ..., i.e., the response is the grouping factor and the right hand side specifies the (non-factor) discriminators.data: data frame from which variables specified in formula are preferentially to be taken.subset: an index vector specifying the cases to be used in the training sample. (NOTE: If given, this argument must be named.)lda{MASS}Basic syntax:
lda(formula, data, ..., subset, na.action)
na.action: a function to specify the action to be taken if NAs are found. The default action is for the procedure to fail. An alternative is na.omit, which leads to rejection of cases with missing values on any required variable. (NOTE: If given, this argument must be named.)lda{MASS} returns an object of class lda containing the following components:
prior: the prior probabilities used.means: the group means.qda{MASS}qda{MASS} implements quadratic discriminant analysis. Its basic syntax is
qda(formula, data, ..., subset, na.action)
ldaqda{MASS} returns an object of class qda containing the same components as the return of lda{MASS}
predict{MASS}predict{MASS} has 2 versions: MASS::predict.lda for classification using lda and MASS::predict.qda for classification using qda. Its basic syntax is
predict(object, newdata, prior = object$prior, dimen,
method = c("plug-in", "predictive", "debiased"), ...)
object: object of class lda or qdanewdata: data frame of cases to be classified or, if object has a formula, a data frame with columns of the same names as the variables used. A vector will be interpreted as a row vector. If newdata is missing, an attempt will be made to retrieve the data used to fit the lda or qda object.predict{MASS}Basic syntax:
predict(object, newdata, prior = object$prior, dimen,
method = c("plug-in", "predictive", "debiased"), ...)
prior: prior probabilities of the classes, which by default are the proportions in the training set or what was set in the call to lda.method: this determines how the parameter estimation is handled. With “plug-in” (the default) the usual unbiased parameter estimates are used and assumed to be correct. With “debiased” an unbiased estimator of the log posterior probabilities is used, and with “predictive” the parameter estimates are integrated out using a vague prior.predict{MASS}Basic syntax:
predict(object, newdata, prior = object$prior, dimen,
method = c("plug-in", "predictive", "debiased"), ...)
predict{MASS} returns a list with components:
class: the MAP (i.e., “Maximum a posteriori”) classification (a factor). Namely, an observation \(x\) is assigned to class \(g\) if \(\Pr(Y=g|X=x)\) is the largest among \(\Pr(Y=k|X=x),k\in \mathcal{G}\)posterior: posterior probabilities for classes.predict{MASS}Basic syntax:
predict(object, newdata, prior = object$prior, dimen,
method = c("plug-in", "predictive", "debiased"), ...)
posterior is an n-by-\(K\) matrix, where \(K\) is the number of classes and n is the number of observations in newdata; column \(k\) of posterior contains the posterior probability of an observation belonging to Class \(k\), where ordering of class labels is determined by Rprediction{ROCR}prediction{ROCR} creates a prediction object. This function is used to transform the input data (which can be in vector, matrix, data.frame, or list form) into a standardized format. Its basic syntax is
prediction(predictions, labels)
predictions: a vector, matrix, data.frame, or list containing the predictions.labels: a vector, matrix, data.frame, or list containing the true class labels; it must have the same dimensions as predictions.performance{ROCR}performance{ROCR} creates performance objects that contain several kinds of predictor evaluations. Its basic syntax is
performance(prediction.obj, measure, x.measure="cutoff")
prediction.obj: an object of class prediction.measure: performance measure to use for the evaluation. A complete list of the performance measures that are available for measure and x.measure can be obtained from the help file for this command.performance{ROCR}Basic syntax:
performance(prediction.obj, measure, x.measure="cutoff")
x.measure: a second performance measure. If it is different from the default “cutoff”, then a two-dimensional curve, with x.measure taken to be the unit in direction of the x axis, and measure to be the unit in direction of the y axis, is created. This curve is parametrized with the cutoff.performance{ROCR}Here is how to call performance to create some standard evaluation plots:
ROC curves: measure=“tpr”, x.measure=“fpr”, i.e., via
performance(prediction.obj,measure="tpr",x.measure="fpr")Sensitivity/specificity plots: measure=“sens”, x.measure=“spec”, i.e., via
performance(prediction.obj,measure="sens",x.measure="spec")plot{ROCR}plot{ROCR} executes plot.performance{ROCR} and plots all objects of class performance. Its basic syntax is
plot(x, avg="none", spread.estimate="none",
colorize=FALSE, colorkey=colorize, ...)
x: an object of class performanceavg: if the performance object describes several curves (from cross-validation runs or bootstrap evaluations of one particular method), the curves from each of the runs can be averaged. Allowed values for avg are none (plot all curves separately), horizontal (horizontal averaging), vertical (vertical averaging), and threshold (threshold (=cutoff) averaging).plot{ROCR}Basic syntax:
plot(x, avg="none", spread.estimate="none",
colorize=FALSE, colorkey=colorize, ...)
avg: (cont’d) Note that while threshold averaging is always feasible, vertical and horizontal averaging are not well-defined if the graph cannot be represented as a function x->y and y->x, respectively.spread.estimate: when curve averaging is enabled, the variation around the average curve can be visualized as standard error bars (stderror), standard deviation bars (stddev), or by using box plots (boxplot).plot{ROCR}Basic syntax:
plot(x, avg="none", spread.estimate="none",
colorize=FALSE, colorkey=colorize, ...)
spread.estimate: (cont’d) Note that the function plotCI, which is used internally by ROCR to draw error bars, might raise a warning if the spread of the curves at certain positions is 0.colorize: logical; it determines whether the curve(s) should be colorized according to cutoff.colorkey: if “TRUE”, a color key is drawn into the 4% border region of the plot. The color key visualizes the mapping from cutoffs to colors.Three commands combined into a user defined function rocplot to get ROC curve:
library(ROCR)
rocplot=function(pred, truth, ...){
predob = prediction(pred, truth)
perf = performance(predob, "tpr", "fpr")
plot(perf,colorize=TRUE,...)}
To get the AUC of the MAP classification rule, use
library(dplyr)
ROCR::prediction(pred$posterior[,2], labels) %>%
ROCR::performance(measure = "auc") %>% .@y.values
pred: object created by MASS::predict.lda or MASS::predict.qda.labels: a vector, matrix, data.frame, or list containing the true class labels. It must have the same dimensions as pred$posterior[,2].Caution: this command does not apply when there are more than 2 classes
Gaussian mixture for \(K=3\) classes and \(p=2\) features with
Class 1, 2 and 3 mixing proportions: \(\pi_1=0.4\), \(\pi_2=0.3\), \(\pi_3=0.3\)
Class 1, 2 and 3 components: \[f_1(x)\sim \text{Gaussian}(\mu_1=(0,0)^T,\Sigma_1=\mathbf{I}),\] \[f_2(x)\sim \text{Gaussian}\left(\mu_2=(-1,-1)^T,\Sigma_2=\left(\begin{array}{cc} 1 & 0.7\\ 0.7 & 1 \end{array}\right)\right)\] and \[f_3(x)\sim Gaussian\left(\mu_3=(1,1)^T,\Sigma_3=0.25\mathbf{I}\right)\]
marginal: \(f(x)= \sum_{k=1}^3 \pi_k f_k(x)\) (not Gaussian)
Generate \(n=200\) observations from the Gaussian mixture:
> set.seed(2); n=200; cpb=c(0.4,0.3,0.3)
> clbs = sample(1:3,n,replace = T, prob=cpb)
> n1=length(clbs[clbs==1]); n2=length(clbs[clbs==2]);
> n3=length(clbs[clbs==3])
> library(mvtnorm)
> x1=rmvnorm(n1, mean=c(0,0), sigma=diag(2));
> Sg2= matrix(c(1,0.7,0.7,1),nrow=2);
> x2=rmvnorm(n2, mean=c(-1,-1), sigma=Sg2);
> x3=rmvnorm(n3, mean=c(1,1), sigma=0.25*diag(2))
> proportion=c(rep(cpb[1],n1),rep(cpb[2],n2),rep(cpb[3],n3))
> component=c(rep(1,n1),rep(2,n2),rep(3,n3))
> observation = rbind(x1,x2,x3)
> colnames(observation)=c("X1","X2")
> df2=data.frame(cbind(observation,proportion,component))
> cpStg=c(expression(f[1]),expression(f[2]),expression(f[3]))
> df2$component = factor(df2$component,labels=cpStg)
Scatter plot of the observations:
> library(ggplot2)
> ggplot(df2, aes(X1, X2, color=component,shape=component))+
+ geom_point()+theme_bw() +
+ theme(legend.position="top",legend.direction="horizontal")+
+ scale_color_discrete(labels=cpStg)+
+ scale_shape_discrete(labels =cpStg)
scale_*_discrete for manually specifying color and shapecpStg: vector of math expressions \(f_1,f_2,f_3\)Much overlap among the 200 observations

> library(MASS)
> lda.fit = lda(component~X1+X2,data=df2)
> lda.pred = predict(lda.fit,df2)
> TrueClassLabel=df2$component
> LDAEstimtedClassLabel=lda.pred$class
> table(LDAEstimtedClassLabel,TrueClassLabel)
TrueClassLabel
LDAEstimtedClassLabel f[1] f[2] f[3]
f[1] 69 29 24
f[2] 14 32 0
f[3] 10 1 21
[1] 0.2580645 0.4838710 0.5333333
LDA on \(n=10^5\) observations from the mixture
> library(MASS)
> lda.fit = lda(component~X1+X2,data=df1)
> lda.pred = predict(lda.fit,df1)
> TrueClassLabel=df1$component
> LDAEstimtedClassLabel=lda.pred$class
> table(LDAEstimtedClassLabel,TrueClassLabel)
TrueClassLabel
LDAEstimtedClassLabel f[1] f[2] f[3]
f[1] 25341 9397 4702
f[2] 7277 19776 0
f[3] 7220 1110 25177
[1] 0.3638988 0.3469603 0.1573681
QDA on the 200 observations:
> library(MASS)
> qda.fit = qda(component~X1+X2,data=df2)
> qda.pred = predict(qda.fit,df2)
> TrueClassLabel=df2$component
> QDAEstimtedClassLabel=qda.pred$class
> table(QDAEstimtedClassLabel,TrueClassLabel)
TrueClassLabel
QDAEstimtedClassLabel f[1] f[2] f[3]
f[1] 63 26 5
f[2] 15 33 0
f[3] 15 3 40
[1] 0.3225806 0.4677419 0.1111111
QDA on \(n=10^5\) observations from the mixture:
> library(MASS)
> qda.fit = qda(component~X1+X2,data=df1)
> qda.pred = predict(qda.fit,df1)
> TrueClassLabel=df1$component
> QDAEstimtedClassLabel=qda.pred$class
> table(QDAEstimtedClassLabel,TrueClassLabel)
TrueClassLabel
QDAEstimtedClassLabel f[1] f[2] f[3]
f[1] 27336 8683 3105
f[2] 5828 20084 0
f[3] 6674 1516 26774
[1] 0.3138210 0.3367896 0.1039191
Gaussian mixture for \(K=2\) classes and \(p=2\) features with
Class 1 and 2 mixing proportions: \(\pi_1=\pi_2=0.5\)
Class 1 and 2 components: \[f_1(x)\sim \text{Gaussian}(\mu_1=(0,0)^T,\Sigma_1=\mathbf{I}),\] \[f_2(x)\sim \text{Gaussian}\left(\mu_2=(-2,-2)^T,\Sigma_2=\left(\begin{array}{cc} 1 & 0.7\\ 0.7 & 1 \end{array}\right)\right)\]
marginal: \(f(x)= \sum_{k=1}^2 \pi_k f_k(x)\) (not Gaussian)
Randomly generate \(1000\) observations:
> set.seed(2)
> n=1000; cpb=c(0.5,0.5)
> clbs = sample(1:2,n,replace = T, prob=cpb)
> n1=length(clbs[clbs==1]); n2=length(clbs[clbs==2]);
> library(mvtnorm)
> x1=rmvnorm(n1, mean=c(0,0), sigma=diag(2));
> Sg2= matrix(c(1,0.7,0.7,1),nrow=2);
> x2=rmvnorm(n2, mean=c(-2,-2), sigma=Sg2);
> proportion = c(rep(cpb[1],n1),rep(cpb[2],n2))
> component=c(rep(1,n1),rep(2,n2))
> observation = rbind(x1,x2)
> colnames(observation)=c("X1","X2")
> df3=data.frame(cbind(observation,proportion,component))
> cpStg=c(expression(f[1]),expression(f[2]))
> df3$component = factor(df3$component,labels=cpStg)
A bit overlap among observations (\(n=1000\)):

QDA results:
TrueClassLabel
QDAEstimtedClassLabel f[1] f[2]
f[1] 461 54
f[2] 36 449
> c1er=1-sum(qda.pred$class[df3$component=="f[1]"] =="f[1]")/
+ sum(df3$component=="f[1]")
> c2er=1-sum(qda.pred$class[df3$component=="f[2]"] =="f[2]")/
+ sum(df3$component=="f[2]")
> c(c1er,c2er)
[1] 0.07243461 0.10735586
> rocplot(qda.pred$posterior[,2],TrueClassLabel)

AUC:
> library(dplyr); library(ROCR)
> aucStdThr =
+ ROCR::prediction(qda.pred$posterior[,2],TrueClassLabel) %>%
+ ROCR::performance(measure = "auc") %>%
+ .@y.values
> as.numeric(aucStdThr)
[1] 0.9642907
ROCR::performance(measure = "auc"): obtain performance via AUCDefault dataDefault data set (in R library ISLR) on credit card users:
default of a user on credit card payments, where default takes value Yes or Noincome, monthly credit card balance, user being student (with value Yes) or not (with value No)default=Yes, and the rest default=NoTarget: apply DA to classify a user’s status of default using some of the features
Check Gaussian assumption: student hidden in contours

Classification results of QDA with features balance and income on training set and “0.5-threshold rule” of default=Yes if \(\widehat{\Pr}(\text{default}=\text{Yes}|X=x)>0.5\):
> library(MASS)
> qda.fit = qda(default~balance+income,data=Default)
> qda.pred = predict(qda.fit,Default)
> TrueClassLabel=Default$default
> QDAEstimtedClassLabel=qda.pred$class
> table(QDAEstimtedClassLabel,TrueClassLabel)
TrueClassLabel
QDAEstimtedClassLabel No Yes
No 9637 241
Yes 30 92
AUC:
[1] 0.9489247
Average of 10 ROC curves obtained by 10-fold cross-validation:
> par(mfrow=c(1,1),mar=c(4.6,4.5,.0,.5),oma=c(1.3,1.3,0.3,1.3))
> predqda = prediction(qda.pred$posterior[,2], TrueClassLabel)
> perfroc = performance(predqda, "tpr", "fpr")
> plot(perfroc,avg="threshold",spread.estimate="boxplot",
+ colorize=TRUE)
avg="threshold": averaging via cutoff 10 ROC curves obtained by 10-fold cross-validationspread.estimate="boxplot": provide boxplot as variation around the average curvecolorize=TRUE: show cutoff values via color keyAverage of 10 ROC curves obtained by 10-fold cross-validation; color key for threshold value

Modified decision rule: \(\widehat{\Pr}(\text{default}=\text{Yes}|X=x)>0.2\)
> library(ISLR); library(MASS)
> qda.fit = qda(default~balance+income,data=Default)
> qda.pred = predict(qda.fit,Default)
> TrueClassLabel=Default$default
> # create estimated class labels vector of all "No"'s
> mQDAEstimtedClassLabel = rep("No",nrow(Default))
> # Pr(default=Yes|X) > 0.2 as threshold rule
> YesIdx=which(qda.pred$posterior[,2]>0.2)
> mQDAEstimtedClassLabel[YesIdx] = "Yes"
> table(mQDAEstimtedClassLabel,TrueClassLabel)
TrueClassLabel
mQDAEstimtedClassLabel No Yes
No 9348 123
Yes 319 210
YesIdx=...: R takes class default=Yes as the 2nd class and qda.pred$posterior[,2] contains posterior probabilities for the 2nd class> sessionInfo()
R version 3.5.0 (2018-04-23)
Platform: x86_64-w64-mingw32/x64 (64-bit)
Running under: Windows 10 x64 (build 19041)
Matrix products: default
locale:
[1] LC_COLLATE=English_United States.1252
[2] LC_CTYPE=English_United States.1252
[3] LC_MONETARY=English_United States.1252
[4] LC_NUMERIC=C
[5] LC_TIME=English_United States.1252
attached base packages:
[1] stats graphics grDevices utils datasets methods
[7] base
other attached packages:
[1] knitr_1.21
loaded via a namespace (and not attached):
[1] compiler_3.5.0 magrittr_1.5 tools_3.5.0
[4] htmltools_0.3.6 revealjs_0.9 yaml_2.2.0
[7] Rcpp_1.0.0 stringi_1.2.4 rmarkdown_1.11
[10] highr_0.7 stringr_1.3.1 xfun_0.4
[13] digest_0.6.18 evaluate_0.12